DocumentationTechnique TRC 2025
Découvrez nos solutions techniques, notre méthodologie et nos innovations à travers une documentation détaillée de notre parcours dans la compétition TRC.
9 Projets Documentés
Solutions techniques détaillées
Code Source Complet
Implémentations et algorithmes
Schémas & Modèles
Architectures et conceptions
Documentation Technique Complète
TEKBOT Robotics Challenge 2025
TRC 2025
Robotics Challenge
Trois Domaines d'Excellence, Une Expertise Multidisciplinaire
Notre équipe IFRI maîtrise les trois piliers techniques de la robotique moderne. Chaque domaine apporte son expertise spécialisée pour créer des solutions innovantes et documentées.
Électronique
Conception de circuits, systèmes embarqués et communication inter-microcontrôleurs
Informatique
Développement web, intelligence artificielle et systèmes distribués
Mécanique
Conception CAO, fabrication et assemblage de systèmes mécaniques
De l'Apprentissage à l'Excellence
Phase de sélection visant à identifier et trier les candidats les plus méritants. Tests techniques dans trois domaines.
Phase finale où nous travaillons sur le projet complet avec différents outils : ROS Master, DofBot, systèmes de vision.
Présentation
Démonstration finale du système complet devant le jury et présentation de notre documentation
Présentation finale du système devant le jury. Démonstration complète du projet et évaluation des résultats.
Rencontrez les Talents Derrière l'Innovation
Une équipe passionnée de 10 ingénieurs et développeurs qui allient expertise technique et créativité pour repousser les limites de la robotique.
Un Aperçu de Nos Réalisations
Chaque projet raconte une histoire d'innovation

Système Convoyeur Automatisé
Convoyeur robotique avec système de tri automatique

Dashboard Streamlit Interactif
Interface de monitoring en temps réel

PCB 3D - Cube de Vol
Circuit imprimé pour système embarqué

Assemblage Mécanique
Assemblage robotique avec centre de masse calculé

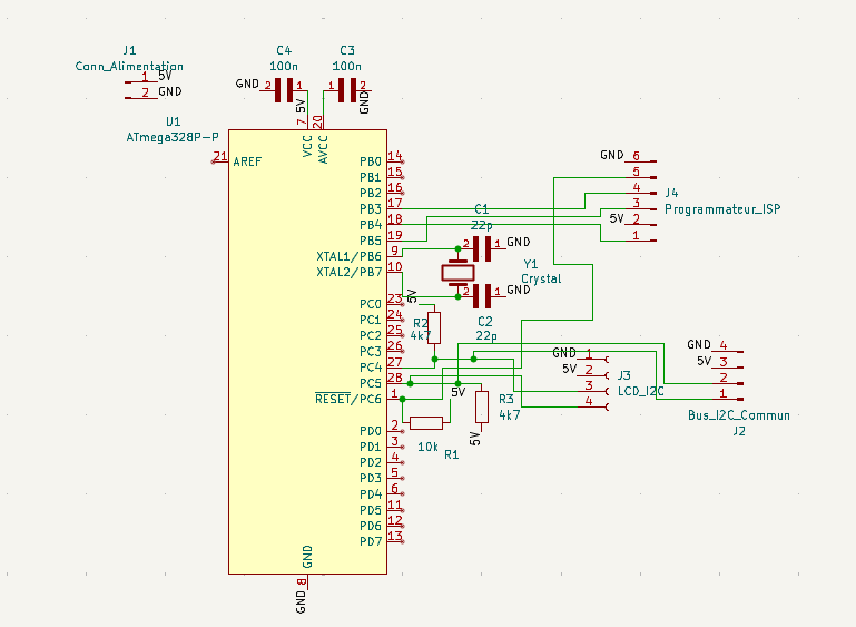
Schéma Électronique KiCad
Conception de circuit pour station de base

Processus de Fabrication CAO
Étapes de modélisation et validation
